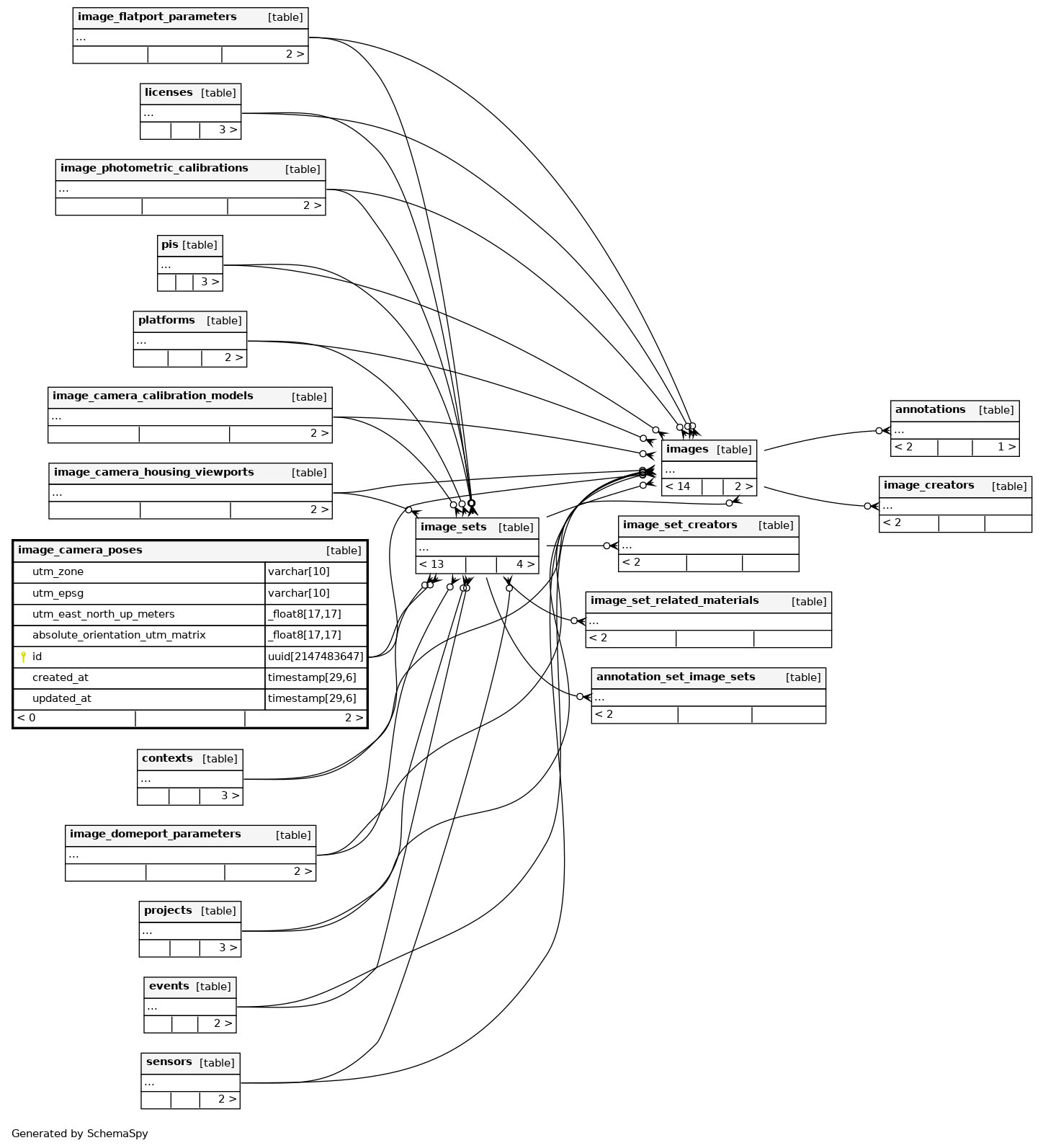
Columns
| Column | Type | Size | Nulls | Auto | Default | Children | Parents | Comments | ||||||
|---|---|---|---|---|---|---|---|---|---|---|---|---|---|---|
| utm_zone | varchar | 10 | √ | null |
|
|
||||||||
| utm_epsg | varchar | 10 | √ | null |
|
|
||||||||
| utm_east_north_up_meters | _float8 | 17,17 | √ | null |
|
|
||||||||
| absolute_orientation_utm_matrix | _float8 | 17,17 | √ | null |
|
|
||||||||
| id | uuid | 2147483647 | null |
|
|
|||||||||
| created_at | timestamp | 29,6 | null |
|
|
|||||||||
| updated_at | timestamp | 29,6 | null |
|
|
Indexes
| Constraint Name | Type | Sort | Column(s) |
|---|---|---|---|
| image_camera_poses_pkey | Primary key | Asc | id |
| image_camera_poses_id_key | Must be unique | Asc | id |

