Columns
| Column | Type | Size | Nulls | Auto | Default | Children | Parents | Comments | |||
|---|---|---|---|---|---|---|---|---|---|---|---|
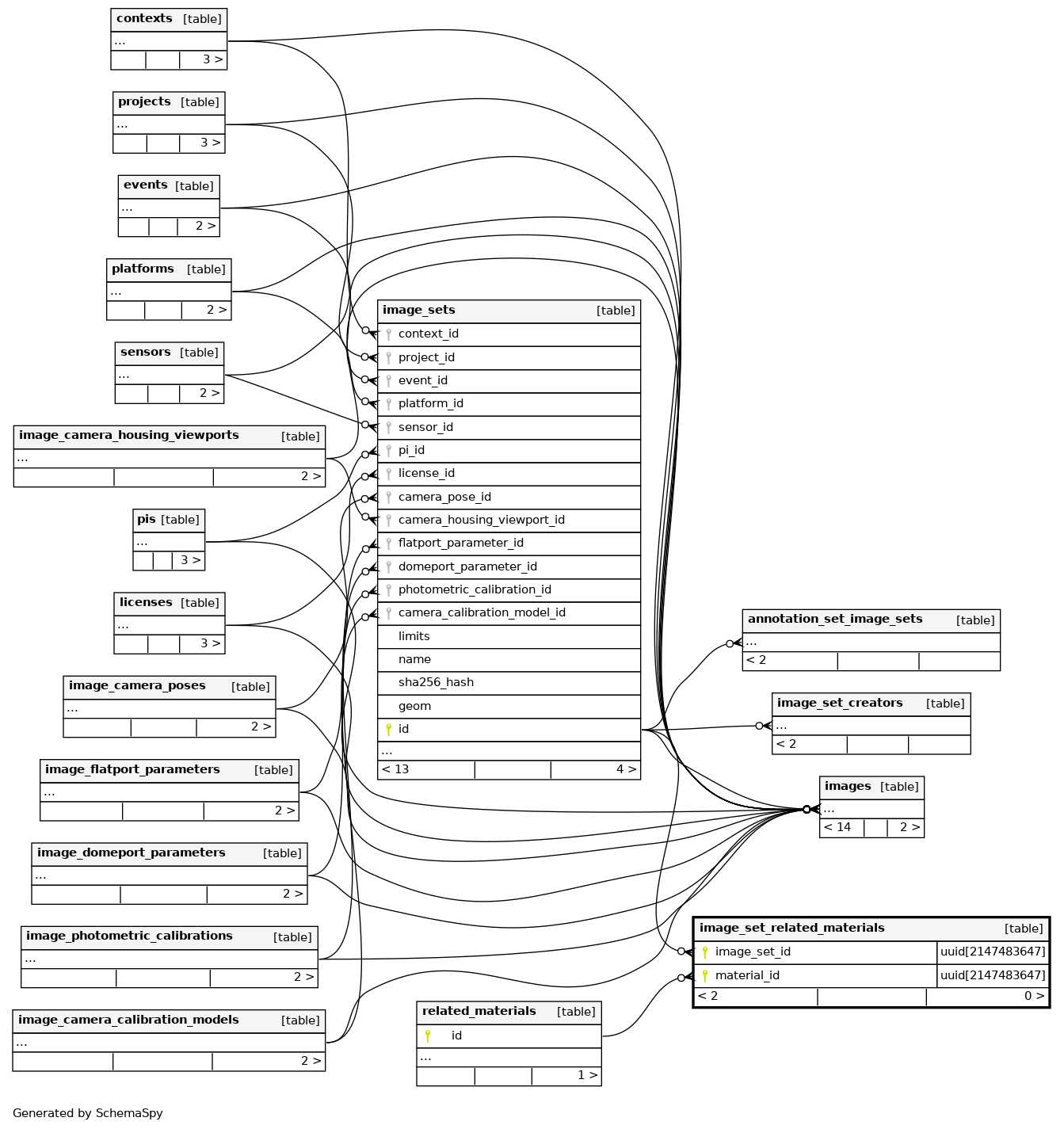
| image_set_id | uuid | 2147483647 | null |
|
|
||||||
| material_id | uuid | 2147483647 | null |
|
|
Indexes
| Constraint Name | Type | Sort | Column(s) |
|---|---|---|---|
| image_set_related_materials_pkey | Primary key | Asc/Asc | image_set_id + material_id |

