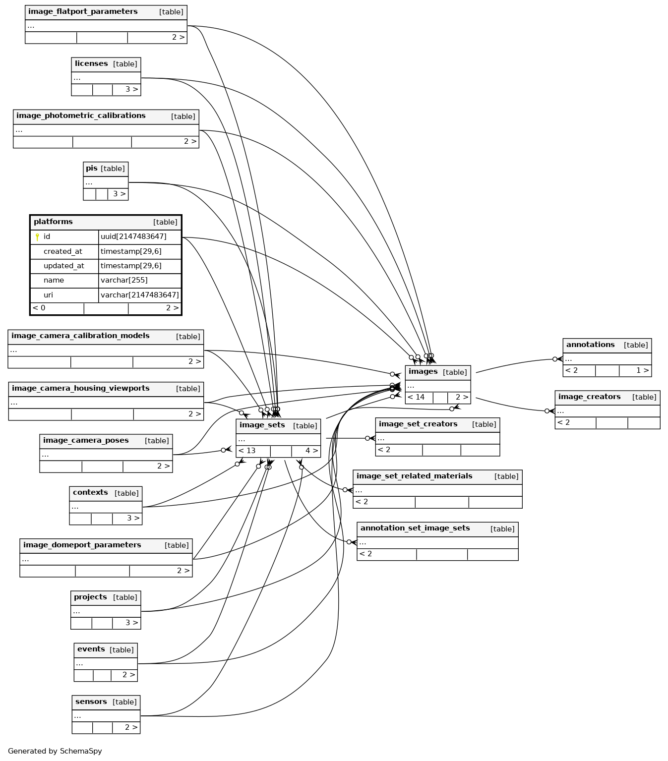
Columns
| Column | Type | Size | Nulls | Auto | Default | Children | Parents | Comments | ||||||
|---|---|---|---|---|---|---|---|---|---|---|---|---|---|---|
| id | uuid | 2147483647 | null |
|
|
|||||||||
| created_at | timestamp | 29,6 | null |
|
|
|||||||||
| updated_at | timestamp | 29,6 | null |
|
|
|||||||||
| name | varchar | 255 | null |
|
|
|||||||||
| uri | varchar | 2147483647 | √ | null |
|
|
Indexes
| Constraint Name | Type | Sort | Column(s) |
|---|---|---|---|
| platforms_pkey | Primary key | Asc | id |
| platforms_id_key | Must be unique | Asc | id |
| platforms_name_key | Must be unique | Asc | name |

