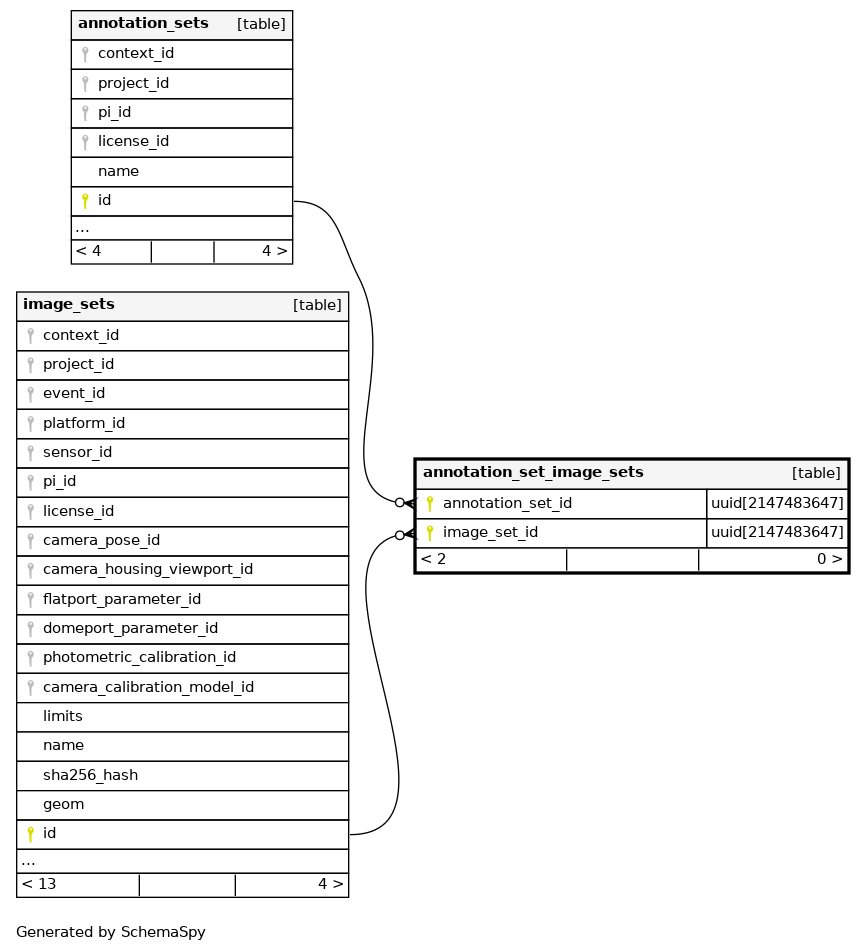
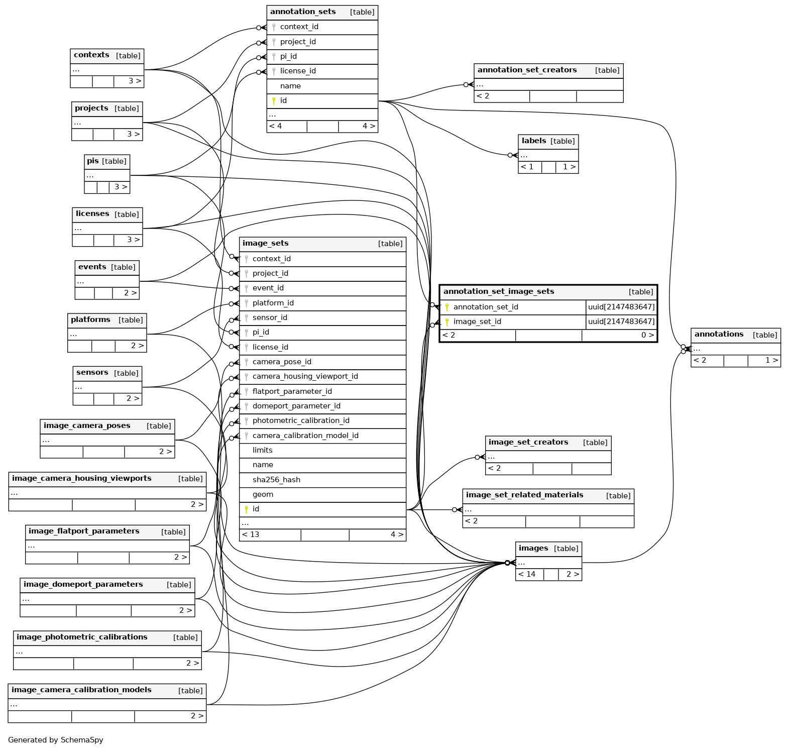
Columns
| Column | Type | Size | Nulls | Auto | Default | Children | Parents | Comments | |||
|---|---|---|---|---|---|---|---|---|---|---|---|
| annotation_set_id | uuid | 2147483647 | null |
|
|
||||||
| image_set_id | uuid | 2147483647 | null |
|
|
Indexes
| Constraint Name | Type | Sort | Column(s) |
|---|---|---|---|
| annotation_set_image_sets_pkey | Primary key | Asc/Asc | annotation_set_id + image_set_id |

